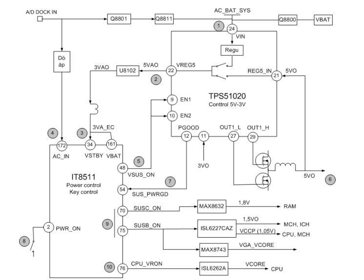
Về nguyên lý chung, mạch kích nguồn laptop đều tương tự như hình bên trên.
- TPS51020 là IC nguồn 3v3 và 5V cấp trước.
- IT8511 là SIO.
- A/D Dock In là nguồn adapter cắm vào
- VBAT là nguồn Pin
- AC_BAT là nguồn cấp cho toàn mạch, nó có thể lấy từ Adapter hoặc Pin.
* Vận hành:
- Nguồn AC_BAT cấp cho IC nguồn 3v3/5V (chân 24 TPS51020)
- IC nguồn 3v3/5V tự tạo 5V (VREG5 chân 22 TPS51020) cấp cho SIO
- SIO nhận 3v3 từ đường 5VAO của IC 3v3/5V
- SIO dò áp AC_IN (Coi có dùng Adapter hay không)
- SIO ra lệnh mở nguồn 3v3 và 5V (EN1 và EN2)
- TPS51020 tạo ra 3v3 và 5v (1 nhánh của 3v3 hoặc 5v này sẽ đưa ngược về để cấp nguồn nuôi SIO) còn lại cấp cho toàn mạch.
- TPS51020 báo tín hiệu Power Good (PWRGD) về cho SIO
- Nút kích nguồn có 3v3 và chờ nhấn nút mở nguồn.
- Khi nhấn nút kích nguồn, SIO ra lệnh mở các nguồn thứ cấp (hay còn gọi nguồn cấp sau) như: nguồn RAM, nguồn chip Nam, chip Bắc, nguồn chip VGA
- SIO tiếp tục mở nguồn Vcore cấp cho CPU hoàn thành quá trình của mạch kích nguồn.
* Thứ tự kiểm tra mạch kích nguồn:
- Nguồn AC_Bat phải có và đến được chân cấp nguồn IC 3v3/5v (TPS51020). Nguồn này được mở = 1 hoặc 2 mosfet và thường được vẽ chung với mạch sạc. Tham khảo thêm bài mạch sạc Pin và mở nguồn AC_Bat.
- TPS51020 phải tự tạo và có 5v (VREG5) cấp cho SIO.
- SIO phải mở lệnh EN1 và EN2 của TPS51020 (nếu mất, ta có thể tìm cách cấp áp để giả lệnh này).
- Đã có EN1 và EN2 thì phải có 3v3 và 5v
- 3v3 và 5v OK thì chân PWRGD phải ở mức cao
- 3v3 và 5V ok thì chân kích nguồn phải có 3v3
- Khi kích nguồn, nếu các nguồn thứ cấp khác đều OK thì toàn bộ phần nguồn sẽ chạy. 1 trong các nguồn thứ cấp “có vấn đề” mạch sẽ “bảo vệ” và ngắt toàn bộ nguồn <– như tình trạng kích tắt.


