Status: not triggered, the power light does not shine
Sent from peerA1278, Simply disassemble the adapter is detected damage, network adapter, buy a piece of green
Light still does not shine, but there are common12VPower of the. . Adapter is16.5VPower supply, according to conventional to
That end should also be public16.5V, Then access to relevant information. . Found that Apple’s protection isolation
In fact, the direct output of the charging chip. . Specifically how muchInI did not understand, just to see
Some information must be written in the standby12V Just assume that is normal, after all, this first repair books
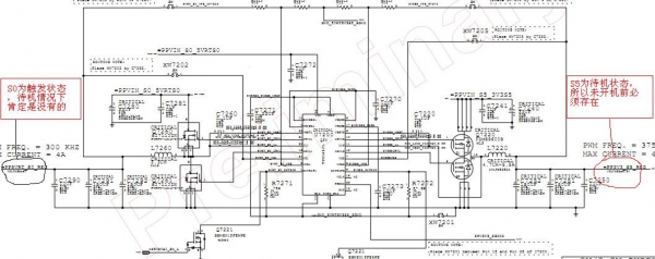
The following picture shows the common voltage generating circuit
Since there is public then check the voltage of the other standby voltage it, according to the timing check3.3V 3.42V 1.05V
Voltage and power button (fifth from left foot keyboard interface) Two voltages are not measured. . Should be
SearchECBasic electricity3.42V. . By theU6990Generation, probably the next map location
Normal output of 3.42V to repair the other way
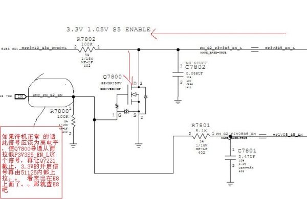
Standby 3.3V Stand-chipTPS 51 125 直接 贴图 说明 了
(Then above)
The investigation model H8 2117 , A simple measurement of the power supply and set up a resetECChange
Go up. . Process is a headache, because it isBGAPackage, and no coordinates,
Just for the bit on the consumption of almost half an hour of my fear of right and wrong, boot burned. .
Finally, it is quite smooth, after blowing up the green power indicator also lights up. . Heart
Feel pleased. . Simple measuring stand3.3V 3.42V 1.05V All With the trigger now!
Calm, does not even boot! ! Switch feet also jump.
Directly lockPM_PWRBTN_LSignal, this signal is sent toMCP97Of. Measuring
Resistancer2412 End3.3VAlso jump! (On the motherboard did not play material, but with the point map can be found that point)
MeasuringMCP97Crystal directly after the normal start-upBGAWait, I do not believe it does not give me the S4 S3 signal! !
FromBGARework Station won after thought, do not measure the success or failure stop here. Installed capacity of the batteries are installed directly
Up, and sent back cover did not press the power button installed File. . . FamiliarAppleStart-up sound emerged. .
Apple has finally repaired a good day, but Apple is the first repair (except welding graphics). . The
To learn a little bit of experience with the newbies out to share with you. . .








