|
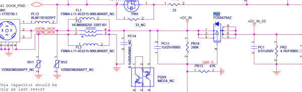
A the customer to Get a the DELL D830 are to repair, said the water on for more than a month, has been on that did not used to repair the I thought the water more than a month, which certainly corrosion is a very serious thing, the first the open look open the machine in front of customers, one to remove the keyboard to clearly see the motherboard on a lot at the water, and have gone moldy, screen line interface where there is corrosion corrosion disconnection, power connector is a very serious customers see was surprised, give water too serious, half past one will not fix it, give you a list machines leave a repair, the customer also readily agreed to open single bid farewell to the customer the machine apart obvious corrosion clean replace the corrosion of the original, no was obvious to short-circuit on the the static test, and then plug in the power stand for 0 , the thought is certainly not isolation protection, power the port that the corrosion is very serious, so take Wan, with variables from the moment to prove that my guess is right, is to protect the isolation circuit, surf the Internet and copies of drawings, open the the drawing measurement PQ3 D very 19V while G is also a 19V , this is obviously not ah, G very Fishes for low ah, measuring the voltage divider Resistor PR13 Resistance is the infinite, and immediately got Resistance put on the standby CURRENT of the electrical connection has been 0.003.
Press the power button on the power-down current ran about 0.6 on or power-down after thought, since the power-down after you can the boot is that the “circuit voltage does not produce, after measuring the voltage of a +3.3 V – RUN did not the findPQ14 4 pin voltage is measured and found abnormalities found, after investigation and to PR74 damage, and got the Resistance the put on the source of a-
|