No standby current. Cha no standby 3. 5V
See schematic
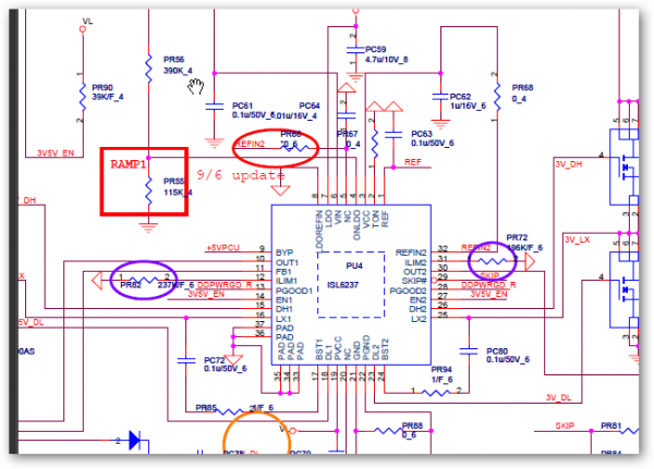
System power supply chip is ISL6237, 6 feet 19V power supply, but no LDO output. 3V, 5V signal is 3V5V_EN opening for 5V. Which 3V5V_EN, is the voltage VL come by PR90. VL LDO output voltage is ISL6237 come. Now is not the measured voltage LDO. VL is not. Look inside ISL6237 PDF, see LDO output condition
It can be seen from this figure, to output LDO, first of all have VIN, and then ENLDO for 3. 3V to output LDO voltage. In the schematic is ONLDO the foot. This test pin 3. 3V. Conditions are normal or not LDO output. Determine the chip bad. For the repair. Installed. Ha ha. Everyone will think this is too simple. The purpose of writing is to earn points.


